Explore a curated selection of data science and machine learning projects, from end-to-end ML pipelines to applied AI systems and experimental research.
3 projects
Built a modular and reproducible deep learning pipeline for image classification using PyTorch, including preprocessing, data augmentation, transformation and CNN training with performance evaluation.
EEG signal processing pipeline with CSP and logistic regression for motor imagery classification.
Reinforcement learning sandbox with a grid-world Snake agent.
11 projects
Algorithmic problem solving and data structure exercises for interview preparation.

Linear algebra fundamentals: vectors, matrices, and linear maps.
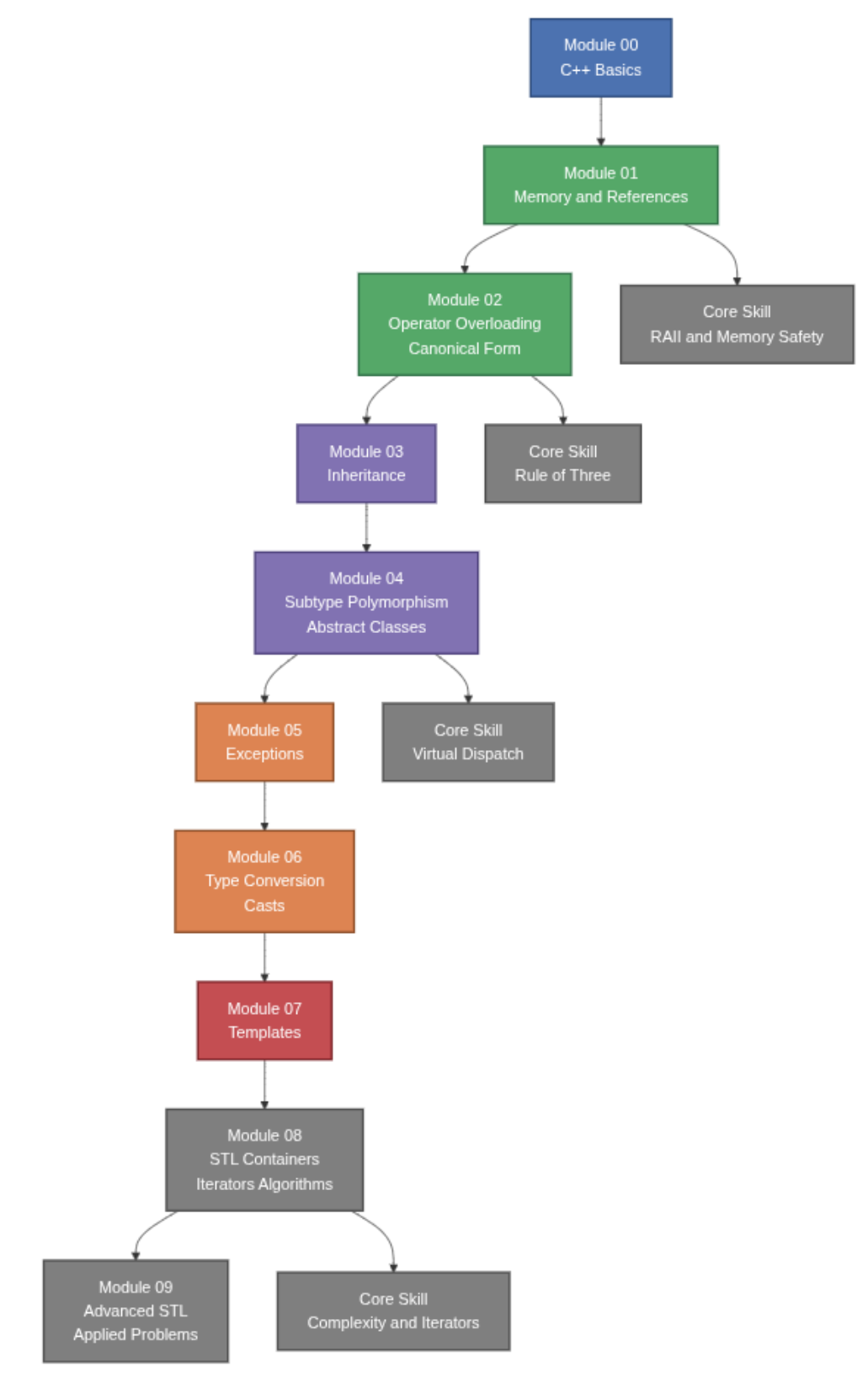
Object-oriented programming concepts in C++98.
Unix shell with parsing, pipes, redirections, and builtins.
Multithreading and synchronization using mutexes.
UNIX pipes and redirections implementation.
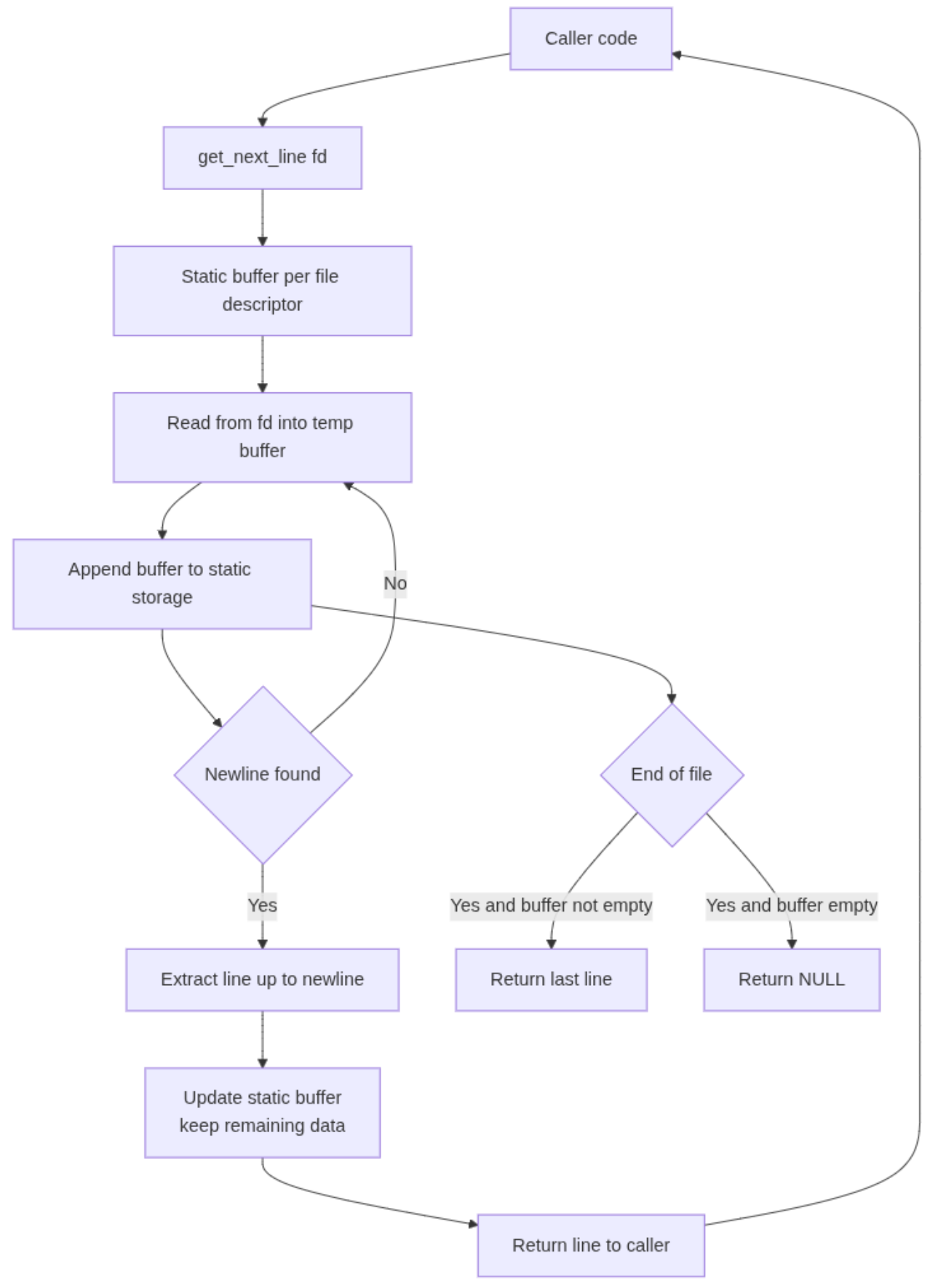
Line-by-line file reader with buffer management.
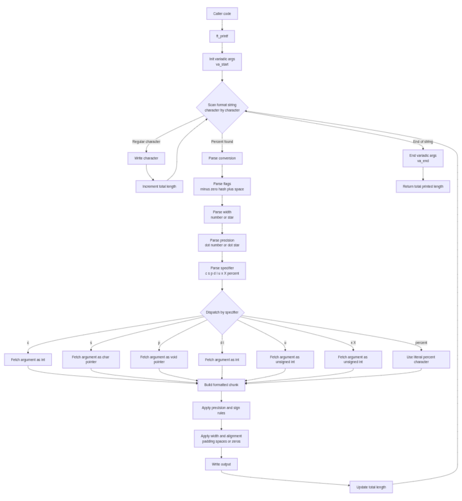
Reimplementation of printf with variadic arguments handling.
Custom implementation of the C standard library.
Hands-on Python training through problem sets. Focus on clean code and core programming concepts.
Completed all problem sets and final project. Built MyRecipes, a Flask web app to create and share recipes.
2 projects
Hands-on DevOps project to learn Kubernetes fundamentals through progressive cluster setups (K3s/K3d), automated provisioning (Vagrant), and application deployments. Implemented a GitOps workflow with ArgoCD, reinforcing an MLOps-ready mindset around reproducibility, automation, and scalable deployment patterns.
Automated WordPress stack deployment on a remote server using Ansible and Docker Compose.
2 projects

Full-stack application using TypeScript and Fastify, with Docker-based architecture and centralized logging via the ELK stack.
Full-stack web application with real-time features using WebSockets.
3 projects
Built a multilayer perceptron from scratch for breast cancer diagnosis (benign vs malignant), implementing forward/backpropagation and gradient-based training. Inspired by the Keras/TensorFlow API, including a custom Sequential-like design to understand deep learning internals.
Built a complete multiclass Logistic Regression pipeline from scratch (One-vs-All) to classify Hogwarts houses from student scores. Implemented data cleaning, feature selection, visualizations, and custom gradient descent variants (BGD / SGD / Mini-batch), with systematic evaluation — no pandas, no scikit-learn.
Introduction to machine learning via linear regression from scratch.
3 projects